新闻动态
通知公告
通知公告
当前位置:首页 > 新闻动态
RAYBET在线登录平台寒假安全教育动员
作者: 浏览量: 发布时间:2015-01-26
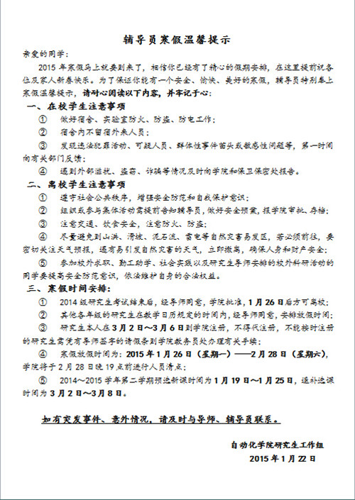
为了提高学生安全意识,保障学生假期安全,RAYBET在线登录平台积极响应学校号召,认真落实学校关于做好寒假安全教育的通知,在寒假前,召开辅导员工作会议、年级会、学生骨干会议、党团支部骨干会议等,充分利用电视大屏、微信、QQ、安全提示单、辅导员寒假温馨提示等方式,努力做到安全教育全覆盖。
合理规划,统筹布局。安全教育是学生管理工作的重要环节,为了使全体同学度过一个安全、愉快的寒假,RAYBET在线登录平台召开辅导员工作会议,统筹布局各全院安全教育方案,要求各年级认真做好本年级教育动员活动并做好活动记录;切实做好假期去向统计;认真落实假期值班制度,保证通讯畅通;全方位关注学生思想动态,做好安全维稳工作。

紧抓重点,全员参与。我院本科、研究生各年级结合学生特点及实际情况重点部署,召开年级学生骨干会议,要求各班班长、团支书充分关心同学状况,发现困难、问题及时向辅导员反馈、求助;要求各班认真落实《安全提示单》的签署;提醒留校的学生骨干认真负责维护在校同学利益,确保宿舍无安全隐患。此外各年级分别召开全员安全教育动员大会,辅导员结合近期大学生安全事件,从人身安全、财产安全、出行安全、食品安全等多方面提醒同学们高度重视,绷紧安全弦,放假不放松。

形式丰富,全面覆盖。为了使安全教育取得更好效果,RAYBET在线登录平台采取多种途径进行安全知识普及工作,通过宣传电视播放安全教育视频,通过微信、QQ、人人网等网络平台发布温馨提示,针对高年级研究生在校时间零散等特殊情况,辅导员深入宿舍对同学进行提示、提醒,取得良好效果。